2022-09-20至2022-09-21 上海
导航

Cell子刊:AAV基因治疗缓解慢性疼痛

来源:中国生物技术网
在人类中,反复或长时间的有害刺激会导致疼痛感知增加,这是一种心理与生理现象。简单地讲,感觉到疼痛是人体受到损伤或疾病侵袭的预警性信号,如被尖锐物体或热刺激时,这种疼痛感来得快,消失得也快;但如果是长时间的持续刺激,就会引发对疼痛的高度敏感。这一过程被称为 "疼痛缠绕",从而导致了临床疼痛疾病的发生,即慢性疼痛。


慢性疼痛是一个全球性的问题,可能会使患者极度衰弱。据相关数据显示,我国慢性疼痛患者超过3亿人,并且正以每年1000万至2000万人的速度增长。疼痛已成为第三大健康问题。

然而截至目前,对于为什么有些人对慢性疼痛易感,以及引发慢性疼痛的确切机制,科学家们还没能完全了解。

2022年6月14日,牛津大学等机构的研究人员在 Cell 子刊 Neuron 上发表了题为:Sodium-calcium exchanger-3 regulates pain ‘‘wind-up’’: From human psychophysics to spinal mechanisms 的研究论文。

该研究确定了导致人类慢性疼痛的一个新的重要机制——NCX3 基因的缺失会放大脊髓内的疼痛信号,并提出了一个有效治疗策略——通过腺相关病毒(AAV)载体增加 NCX3 的水平能够减轻与慢性疼痛相关的症状。

图片

此前已有不少研究鉴定出与慢性疼痛有关的候选基因,然而在后续的测试中无法被复制。此外,还没有全基因组关联研究(GWAS)报告候选基因与实验性疼痛存在显著关联。

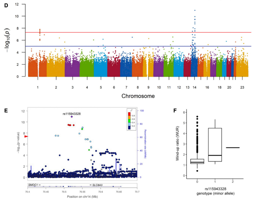
在这项新研究中,为了了解慢性疼痛的遗传基础,研究人员首先在哥伦比亚招募了1061名18-45岁的健康志愿者(遗传多样性人群),55%为女性。研究人员对他们的头发和前臂施加了反复的刺激并记录疼痛等级,然后使用 GWAS 寻找遗传线索,以确定在频繁经历疼痛的人中更常见的特定基因突变。

图片

他们注意到编码钠钙交换蛋白3(NCX3)的 SLC8A3 基因座的变体与疼痛时间总长之间存在一种新的全基因组关联,并在另外两个人群队列中验证了这一发现。

图片

随后,研究人员在小鼠模型中进行了一系列验证性实验,以探索 NCX3 如何调节疼痛缠绕的机制,并确定其是否可以成为有效的治疗靶点。

研究人员发现,在小鼠背根神经节中,NCX3 在低阈值的机械受体中高度表达,而在痛觉传入中的表达水平较低。在脊髓中,NCX3 在兴奋性和抑制性脊髓神经元以及前外侧系统的投射神经元中都有表达。这些神经元与伤害性传导有关,但它们需要 NCX3 来输出多余的钙,这些钙会在随后的活动中形成。在 NCX3 缺失的情况下,脊髓神经元对来自外周的伤害信号表现出细胞内的钙增加,钙清除速度减慢,并导致疼痛缠绕增加。相反,增加脊髓内 NCX3 的水平可以缓解小鼠的疼痛。

最后,研究人员设计了一种携带 NCX3 剪接变体B(NCX3-B)的腺相关病毒(AAV),并将病毒注射进幼鼠的脊髓神经元中以测试 NCX3 作为靶点的治疗潜力。他们观察到,接种病毒后不会影响动物对急性有害刺激的反应,但明显减少了长时间的疼痛行为。

图片

该研究通讯作者、牛津大学纳菲尔德临床神经科学系神经学和神经生物学教授 David Bennett 表示,这是第一次研究人类的疼痛反应并直接在小鼠中验证其背后的机制。这为理解相关基因以及如何开发新的治疗方法提供了非常深入的见解。这一发现意味着,任何可以增加NCX3活性的药物都可以降低人类的疼痛敏感性。


邀请函

下载邀请函
×
留下姓名电话和邮箱,邀请函直接发送到邮箱
*姓名:
* 电话:
* Email: