Nature子刊:科学家在宏量营养素、肠道菌群和免疫之间建立了新的联系
来源: 中国生物技术网
数以万亿计的细菌生活在肠道内,构成了肠道菌群这个复杂的生态系统。肠道菌群在宿主生理和免疫中发挥着至关重要的作用已人尽皆知。为了维持共生关系,宿主已经进化出一系列策略来调节其与肠道菌群的相互作用。其中,粘膜分泌型IgA(sIgA)在宿主-菌群共生关系中发挥关键作用,它通过排除致病菌和病原体并限制细菌附着在上皮细胞上。虽然选择性IgA缺乏症患者看起来都很健康,但他们更容易患胃肠道疾病、过敏和其他疾病。这凸显了sIgA在黏膜稳态中的重要性。众所周知,饮食成分是肠道菌群组成的主要驱动因素。长期以来,科学家们一直关注饮食在维持肠道健康方面的作用。然而,饮食如何影响肠道菌群和sIgA之间的动态相互作用仍然未知。2022年7月27日,发表在《Nature Communications》上的一项新研究中,来自悉尼大学的研究团队首次将其开发的营养几何模型应用于免疫学研究。他们发现,高蛋白饮食可以改变肠道菌群,从而引发免疫反应。该研究让我们进一步了解了饮食对肠道健康和免疫的影响。这些新知识可以确定哪些饮食成分有利于恢复肠道稳态,哪些不利于肠道健康,并为通过操纵细菌来优化健康的治疗方法奠定了基础。

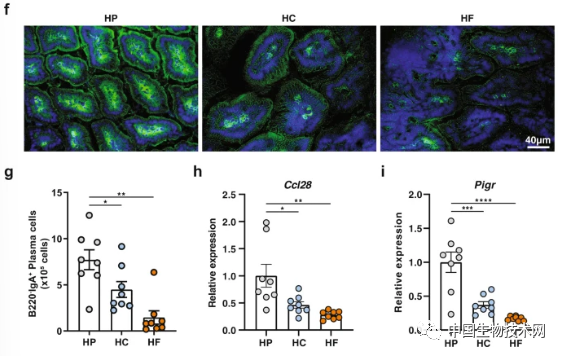
在这项新研究中,该团队使用此前基于生态学开发的营养几何模型来探索10种具有不同宏量营养素构成(蛋白质、脂肪和碳水化合物)的等热量饮食对小鼠的影响。结果显示,高蛋白饮食改变了肠道菌群的组成和活性。喂食高蛋白食物的小鼠增加了细菌胞外囊泡的产生。随后,机体会将这种活动视为一种威胁,并引发了一系列免疫细胞进入肠壁的事件。细菌胞外囊泡(EV)是一种由不同类型的细胞释放到细胞外基质的膜性小囊泡,参与细胞间通信、细胞迁移、分子运输、血管新生和肿瘤细胞生长等过程。细菌胞外囊泡内含有不同类型的分子,包括蛋白质、脂质、DNA和mRNA等。这些内容物质会随着亲代细胞分泌EV时的状态和所处环境的改变而发生改变。研究人员发现,膳食蛋白质驱动的分泌型IgA诱导不是由T细胞依赖性途径或肠道菌群组成的变化介导的。相反,与喂食高碳水化合物或高脂肪饮食的小鼠相比,喂食高蛋白饮食小鼠的肠道菌群产生的细胞外囊泡数量显著增加。这些细胞外囊泡激活Toll样受体4,以增加IgA诱导细胞因子APRIL、B细胞趋化因子CCL28和IgA转运体PIGR的上皮表达。进一步研究表明,高蛋白饮食喂养动物的肠道菌群产生的高浓度琥珀酸盐增加了细菌活性氧生成,进而促进了细胞外囊泡的产生。研究人员表示,活性氧会诱发细菌突变和抗生素耐药性,这可能会引起人们对高蛋白饮食可能促进抗生素耐药性细菌生长的担忧。此外,他们在结肠炎模型中发现了更高水平的细菌细胞外囊泡。肠道菌群失调以及高水平的琥珀酸盐是这种疾病的主要特征。

总之,这项研究描述了肠道菌群通过细菌衍生的细胞外囊泡(EV)调节T细胞非依赖性IgA诱导的途径,更广泛地揭示了肠道菌群影响宿主的机制。这为将微生物组EV表征为菌群失调的生物标志物,以及使用细菌EV作为恢复肠道平衡的生物制剂开辟了有希望的新前景。该研究共同通讯作者、悉尼大学生命与环境科学学院学术主任Stephen J. Simpson教授说:“营养几何学框架使我们能够根据饮食中的营养成分将膳食、膳食与膳食的模式绘制在一起,这有助于研究人员观察某些饮食、健康和疾病之间的联系中被忽视的模式。这是这个模型首次应用于免疫学,我们对接下来可能发生的事情感到兴奋。”