2022-09-29至2022-09-30 上海
导航

浙江大学欧阳宏伟团队在体外构建“骨痂”类器官,促进超速骨再生

来源:生物世界
目前临床上大面积骨缺损修复的策略都有其局限性,如愈合不完全和愈合时间太久。因此,可以通过仿生策略,寻求更有效的方法提升骨再生的质量和速度。


软骨内成骨是大多数骨组织(包括四肢骨、躯干骨及颅底骨等)发育和再生的主要机制。为了模拟自然愈合过程并保证体内骨再生效果,“发育工程”(developmental engineering)的概念被提出来模拟软骨内成骨过程中的关键发育事件来促进更有效的骨组织再生。

在软骨内成骨过程中,间充质干细胞在缺损部位主动凝聚和分化形成被称为“骨痂(callus)的软骨核心,随后发生肥大、钙化和凋亡,以及随后的成骨祖细胞募集和成骨分化。这些过程表明,利用组织工程手段模拟骨痂组织(callus)的形成来实现有效的骨再生,需要实现骨痂组织(callus)多阶段行为以及多细胞组分。

近日,浙江大学欧阳宏伟教授课题组在 Biomaterials 期刊发表了题为:High-efficient engineering of osteo-callus organoids for rapid bone regeneration within one month 的研究论文。

研究团队基于在3D打印类器官领域的研究积累,通过数字光处理(DLP)打印技术,实现负载有骨髓间充质干细胞(BMSC)的水凝胶微球的高效生产和BMSC在微球中的聚集凝结;在软骨诱导培养基中诱导分化3周后,构建出与发育过程中相似的骨痂类器官(osteo-callus organoids),且具有与发育中软骨内成骨相似的细胞构成,并实现了4 周内快速原位骨再生。

图片

首先,基于目前已经建立的数字光处理(DLP)3D打印技术平台成功打印出含有hBMSCs的GelMA水凝胶微球,且该微球能够在体外长期培养并保持良好的细胞活性和细胞伸展(图1)

图片
图1:3D打印的含hBMSCs水凝胶微球能够在体外长期培养并保持良好细胞活性

该研究成功实现高效率软骨诱导含hBMSCs水凝胶微球(相比传统pellet培养模式),且含hBMSCs微球在体外呈现与软骨内成骨相似的先软骨化再骨化的过程(图2)

图片
图2:体外软骨诱导含hBMSCs水凝胶微球

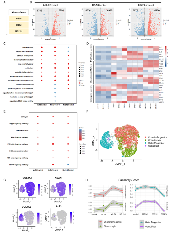
此外,RNA-seq分析结果显示负载有hBMSCs的水凝胶微球在诱导过程中表现出软骨内成骨阶段特异性基因表达模式,以及细胞增殖和分化同时存在的状态,这与发育性软骨内成骨的不同细胞组分和行为高度相似。结合图2的结果,软骨诱导21天的水凝胶微球称为骨痂类器官(osteo-callus organoids)(图3)

图片
图3:不同诱导时间微球培养系统内hBMSC的RNA-seq分析

将骨痂类器官(osteo-callus organoids)注射到裸鼠皮下四周之后,有明显的骨化和血管化出现(图4)

图片
图4:骨痂类器官(osteo-callus organoids)在体内组装成类骨样组织

最后,在兔子的长骨缺损修复实验中,骨痂类器官(osteo-callus organoids)仅在4周内就有效地促进了新骨再生,在以往类似缺损的修复通常需要 2-3 个月。

图片
图5:新西兰大白兔股骨缺损修复效果

综上所述,该研究提出了一种基于水凝胶微球的3D培养系统,该培养系统具有出色的BMSCs体外软骨分化能力,并且实现了干细胞在转录水平上增殖和分化同时存在的状态,它高度概括了参与软骨内成骨过程中的干祖细胞的组成和行为。原位植入后,通过推进软骨内成骨的再生过程,4周内实现快速骨修复,远短于常规骨缺损愈合时间,说明根据发育或再生过程构建的骨痂类器官(osteo-callus organoids)是促进骨缺损快速再生的有效策略。

浙江大学2021级博士生谢畅为论文的第一作者,2018级博士生梁仁杰和2021级博士生叶金淳为共同第一作者,浙江大学欧阳宏伟教授为论文的通讯作者。


邀请函

下载邀请函
×
留下姓名电话和邮箱,邀请函直接发送到邮箱
*姓名:
* 电话:
* Email: