2023-05-10至2023-05-11 苏州国际博览中心
导航

郭巍团队揭示肿瘤生长新机制:细胞外基质通过诱导外泌体分泌促进肿瘤生长

来源:生物世界

组织纤维化和细胞外基质(ECM)硬化与许多肿瘤的进展有关,包括肝细胞癌、胰腺导管腺癌和乳腺癌等。硬化ECM促进细胞增殖、上皮-间质细胞转化、转移和化疗耐药,硬化ECM的这些作用是由细胞张力的增加所介导的。虽然ECM调节细胞内信号的机制已经被广泛研究,但硬化ECM如何影响肿瘤微环境和促进肿瘤生长的细胞间通讯尚不清楚。


外泌体(exosome)是细胞分泌产生的一种囊泡型天然生物颗粒,在细胞间发挥通讯作用。Rab蛋白家族是调控外泌体生物发生和释放的主要调控因子。在癌症中,外泌体已被证明能有效地影响肿瘤微环境并促进肿瘤发生和转移。然而,外泌体分泌受致癌信号调控的机制尚不清楚。


近日,宾夕法尼亚大学郭巍教授团队在 Nature 子刊 Nature Cell Biology 发表了题为:Stiff matrix induces exosome secretion to promote tumour growth 的研究论文。


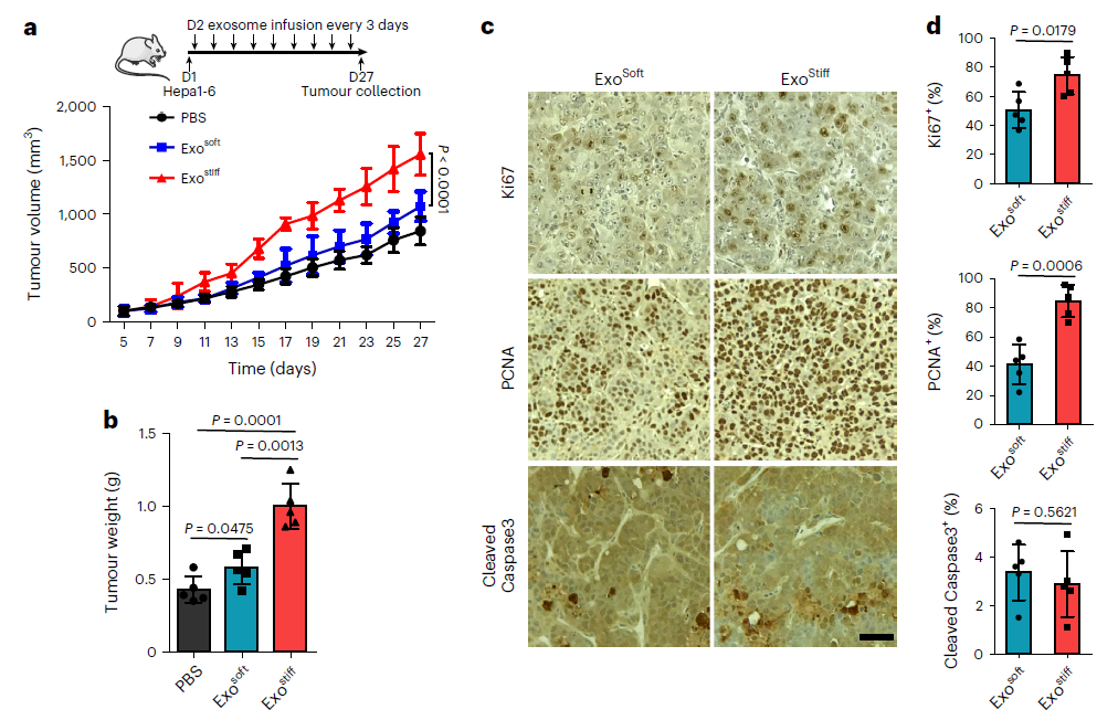
郭巍教授团队研究了在不同硬度的细胞外基质(ECM)上生长的肝癌细胞,发现硬化的细胞外基质(ECM)促进肿瘤外泌体的释放。此外,在硬化ECM上生长的肿瘤细胞分泌的外泌体会激活细胞的Notch信号通路,从而促进肿瘤生长,这与对肝癌患者的基因表达分析一致。


这项研究揭示了一种调控外泌体分泌的分子机制,并为ECM的力学特性如何影响调控肿瘤生长的肿瘤微环境提供了新见解。


图片


研究团队表示,这些外泌体就像是细胞送出去的包裹,会被送到不同的地址,也就是定位到不同的细胞。通过记录这些包裹的数量、地址,以及其中的运送的货物,最重要的是,它们是如何被调控和生成的,我们就可以更好地了解癌症患者的肿瘤微环境和他们独特的分子信号特征之间的关系,从而指导开发更强大的个性化癌症疗法。


虽然近年来外泌体与肿瘤转移之间的关系已经得到了充分证明,但这些研究通常没有关注调控外泌体在细胞之间产生和穿梭的过程。


郭巍实验室之前的研究发现,高硬度的细胞外基质(ECM)促进了外泌体的分泌。在这项最新研究中,研究团队通过在体外模拟肿瘤微环境中ECM的硬化过程,探索ECM硬度与癌症信号的关联。通过检测癌细胞在硬化的ECM上生长时被激活的通路时,研究团队将Rab蛋白质家族作为首选目标,因为它们负责产生外泌体并将其从细胞中释放出来。他们还研究了Akt蛋白,这是一种控制Rab蛋白的信号蛋白。


在硬化ECM条件下,Akt蛋白被磷酸化修饰,这导致它与Rabin8相互作用,Rabin8是一种将Rab家族成员Rab8转换为活性形式的蛋白质。一旦被激活,Rab8就开始帮助细胞释放外泌体,这进一步推动了肿瘤的生长。


图片

硬性基质诱导的外泌体促进肿瘤生长


接下来,研究团队检查肝癌患者的组织样本并测试硬化ECM的影响时,他们发现编码Notch信号通路的基因表达更多。Notch信号通路参与细胞间通讯,能促进肿瘤生长。Notch通路与肝癌有关,其活性与肝损伤增加有关。因此,这些信息可以用来帮助临床医生更早地诊断癌症。


研究团队表示,接下来将进一步研究癌细胞的外泌体中的货物影响免疫细胞的方式,并探索癌症如何选择成纤维细胞,以创造更适宜生长和转移的条件。


邀请函

下载邀请函
×
留下姓名电话和邮箱,邀请函直接发送到邮箱
*姓名:
* 电话:
* Email: